Видеоролик о технологиях ИСП РАН
Инструмент диверсификации: комплекс защиты от эксплуатации уязвимостей
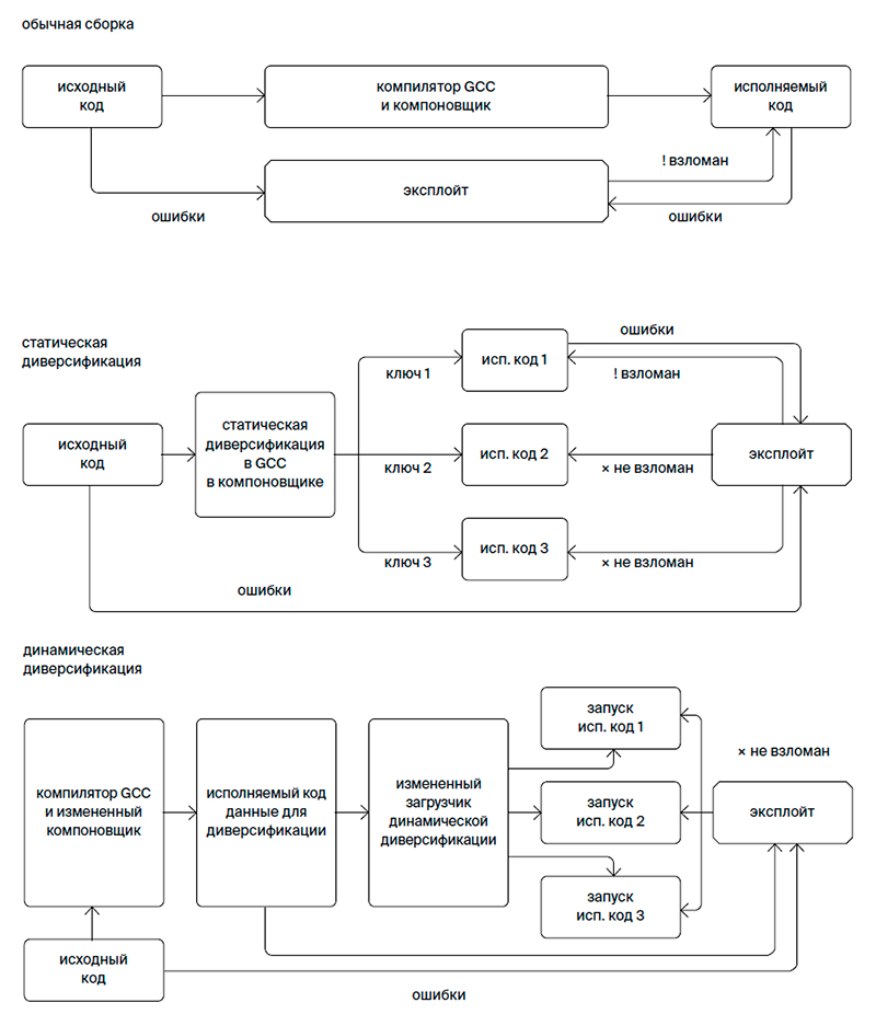
Инструмент диверсификации ¬– комплекс технологий по противодействию массовой эксплуатации уязвимостей, возникающих в результате ошибок или закладок. Если злоумышленник смог атаковать одно из устройств с одинаковым ПО, остальные останутся под защитой благодаря изменениям, внесённым в код.
Особенности и преимущества
Защищает систему от массовой эксплуатации уязвимостей с помощью различных методов диверсификации кода и позволяет собирать код полного дистрибутива ОС.
Инструмент диверсификации – это:
- Тонкая настройка баланса между степенью запутывания и уровнем производительности (при применении с целью защиты от обратного анализа). Минимальное замедление работы – в 1,2 раза, максимальное – в 8 раз.
- Полная автоматизация (не требуется специальная подготовка исходного кода программы и дополнительные усилия со стороны билд-инженеров заказчика).
- Использование набора открытых компиляторов GCC, который позволяет корректно собирать код полного дистрибутива ОС.
- Использование оригинального метода обеспечения целостности потока управления (CFI), который успешно противодействует большинству атак с повторным использованием кода (ROP, JOP, ret-to-plt и др.). Реализация метода CFI на базе компилятора GCC показала среднее замедление на наборе тестов SPEC CPU2006 около 2%, что заметно ниже, чем у традиционных методов.
- Два метода диверсификации:
Динамическая диверсификация кода при запуске программы. Применяется, когда заказчику обязательно нужен один и тот же код на всех устройствах (например, из-за обязательной сертификации). Этот метод позволяет перемещать до 98% кода с небольшим увеличением его объёма и ухудшением производительности примерно на 1,5%. Преимущества по сравнению с аналогичными продуктами:
- перемешивание до функции (в отличие от технологий ASLR и Pagerando, которые перемещают только крупные блоки кода);
- перемешивание функций во всей системе, кроме ядра, а также отсутствие конфликта с антивирусами (преимущества перед аналогичной технологией Selfrando, разработанной для Tor Browser);
- не увеличивается объём бинарного кода (в частности, важно для интернета вещей);
- ухудшение производительности стремится к нулю;
- благодаря работе внутри компилятора, а не постфактум в компоновщике, можно применять расширенный набор диверсифицирующих преобразований и более гибко его настраивать;
- метод обеспечения целостности потока управления (CFI).
- Бесконфликтное совмещение с другими средствами защиты ПО (в том числе с системным механизмом ASLR).
Статическая диверсификация кода. Каждый раз при компиляции в зависимости от заданного ключа получается новый исполняемый файл. Преимущества данного метода:
Для кого предназначен Инструмент диверсификации?
- Разработчики специализированных дистрибутивов операционных систем.
- Разработчики прикладного ПО.
Опыт внедрения
Внедрён в ОС «Циркон», которую используют МИД и Пограничная служба ФСБ России. В настоящее время Инструмент диверсификации реализуется как часть уровня 1 безопасного компилятора SAFEC и поставляется вместе с ним.
Системные требования
Инструмент диверсификации – универсальный продукт, который можно адаптировать под любые системные требования. В настоящее время основная версия работает в ОС на базе ядра Linux (начиная с версии 2.6) с поддержкой архитектуры Intel x86/x86-64.
Схема работы

Разработчик/участник
Перейти к списку всех технологий 